首页
新闻中心
通知公告
信息详情
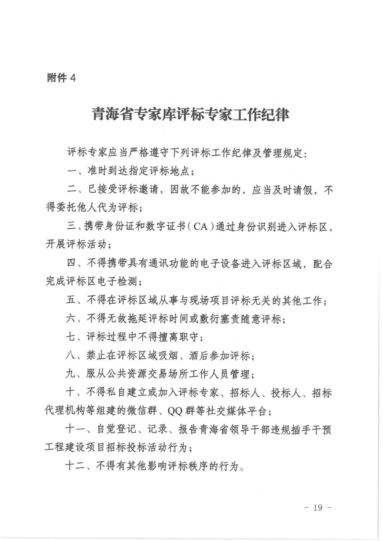
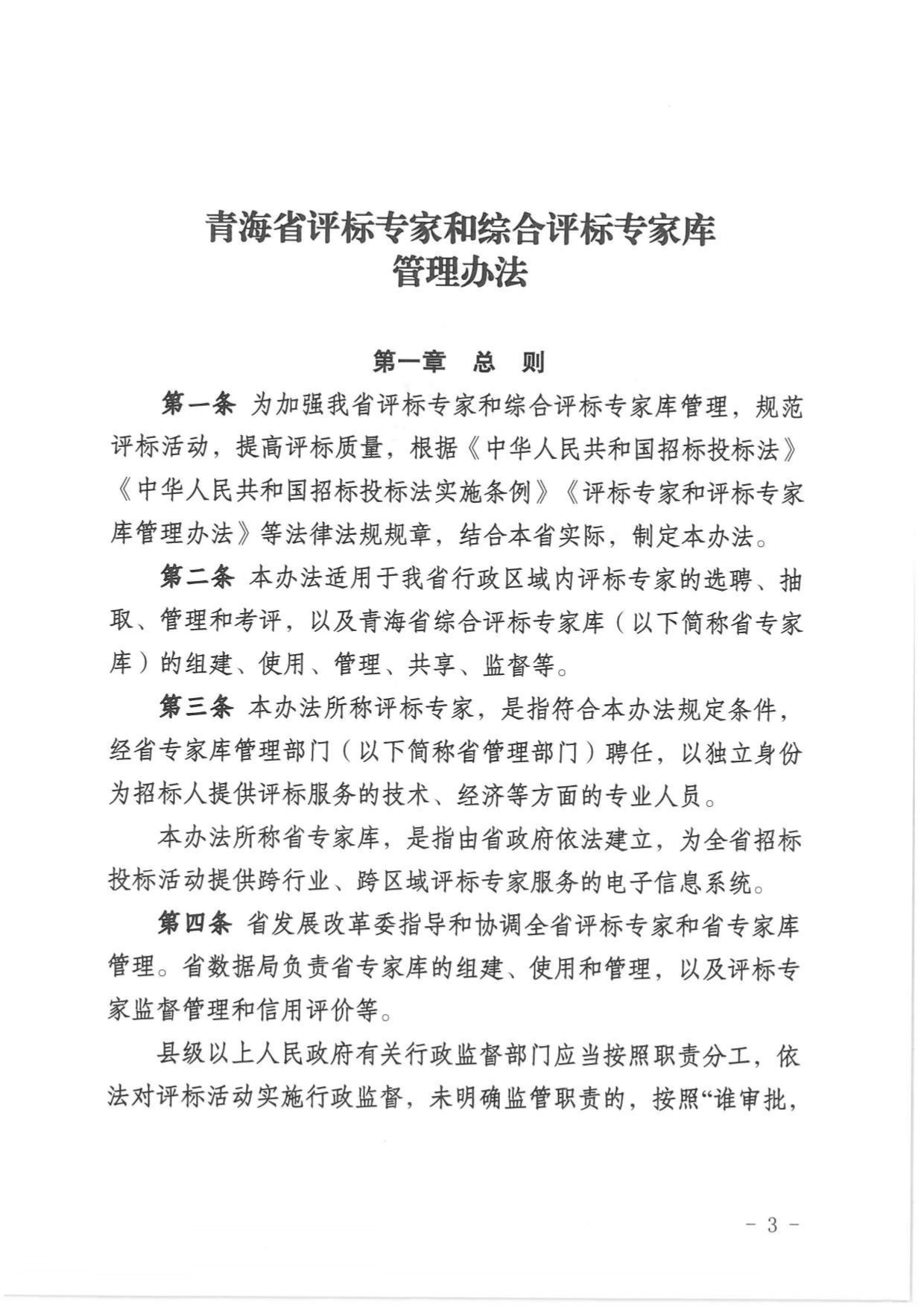
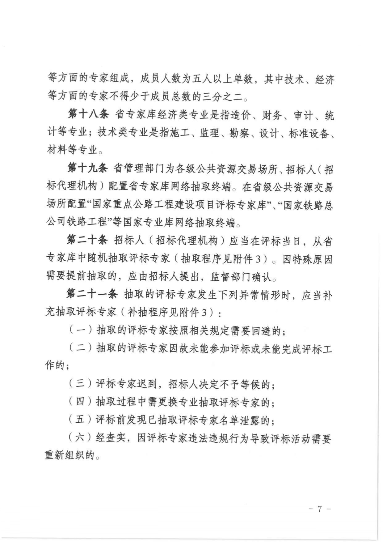
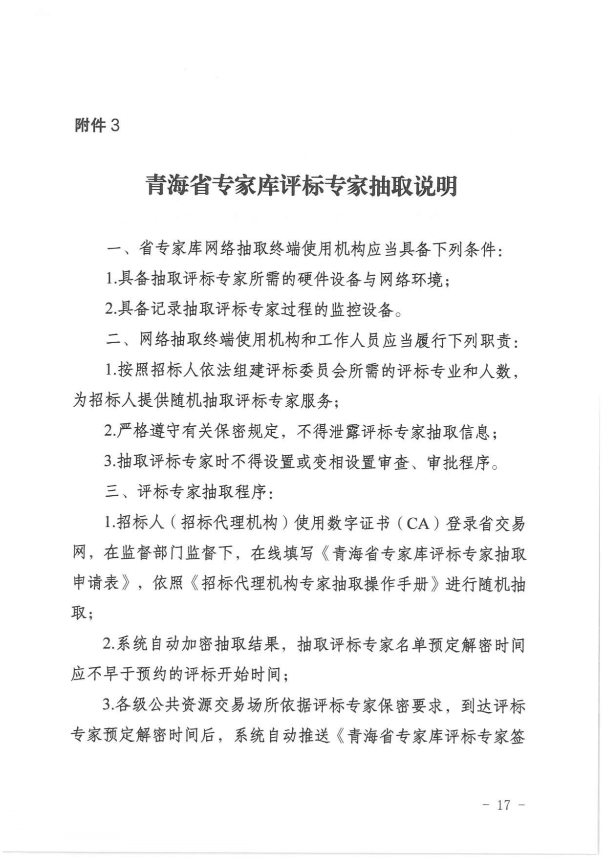
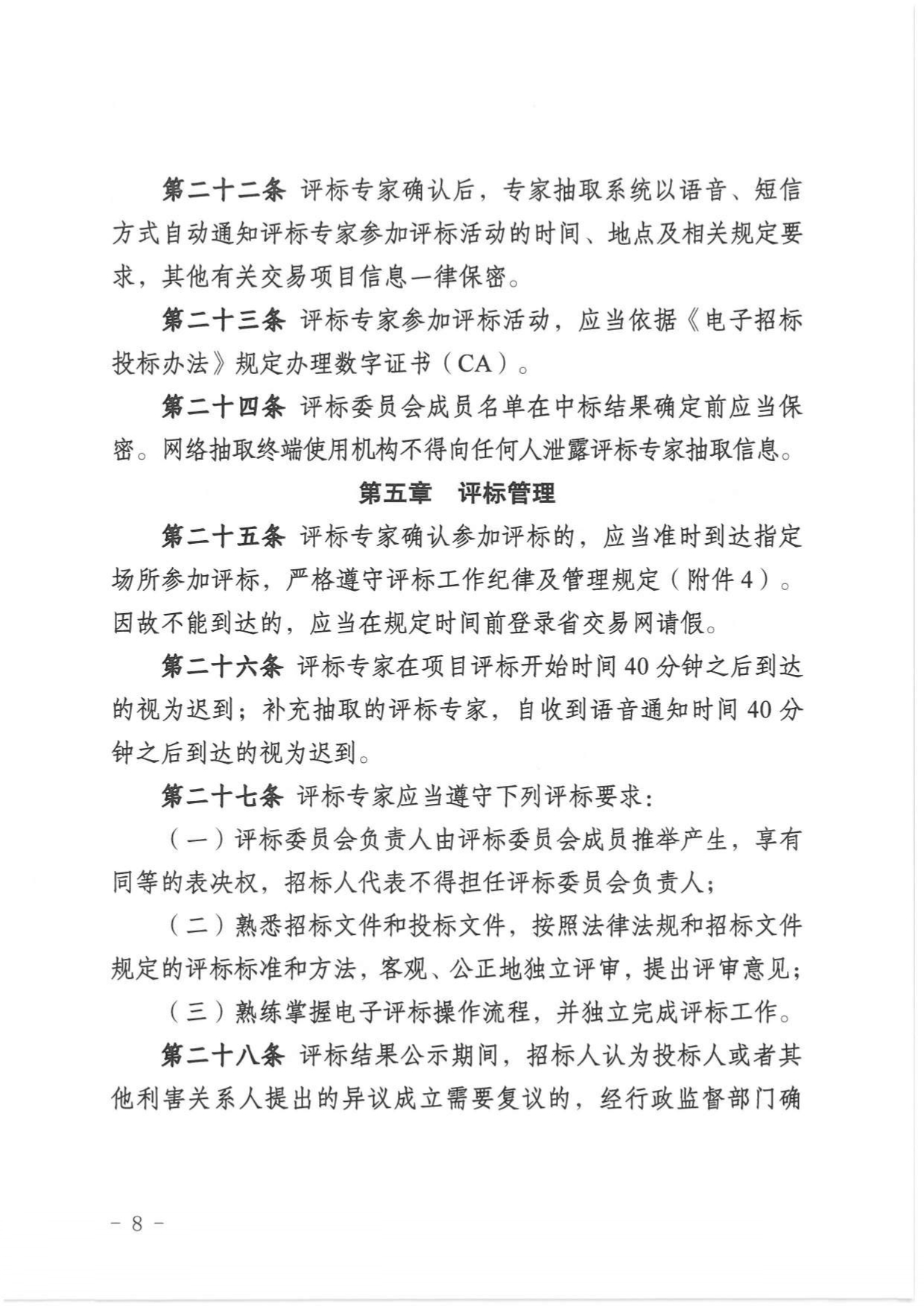
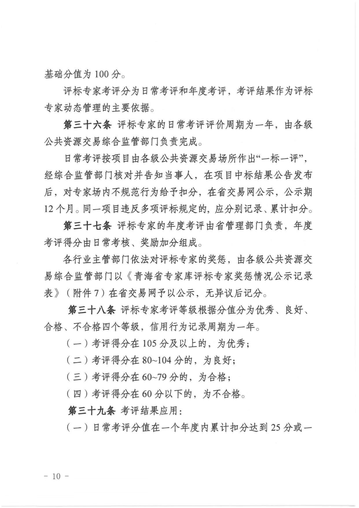
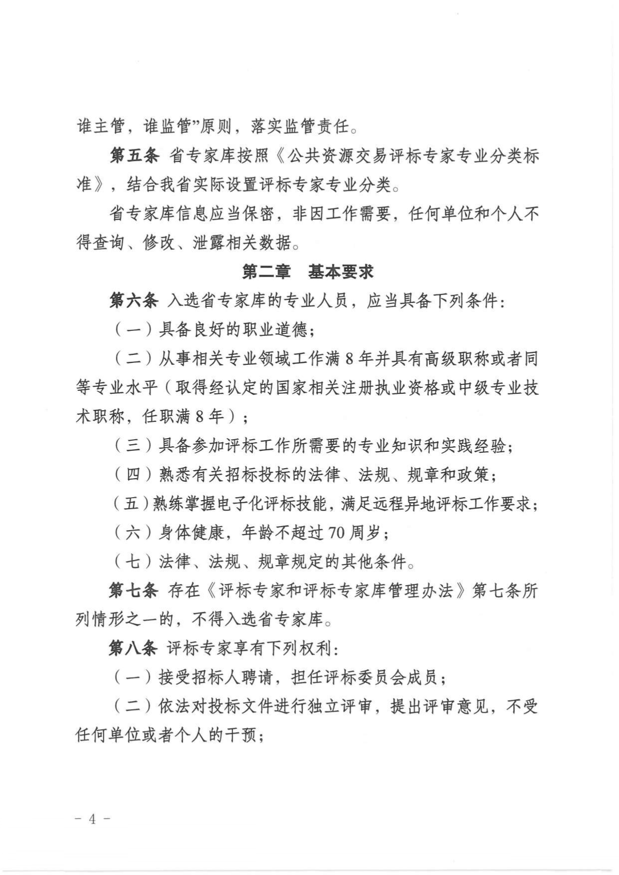
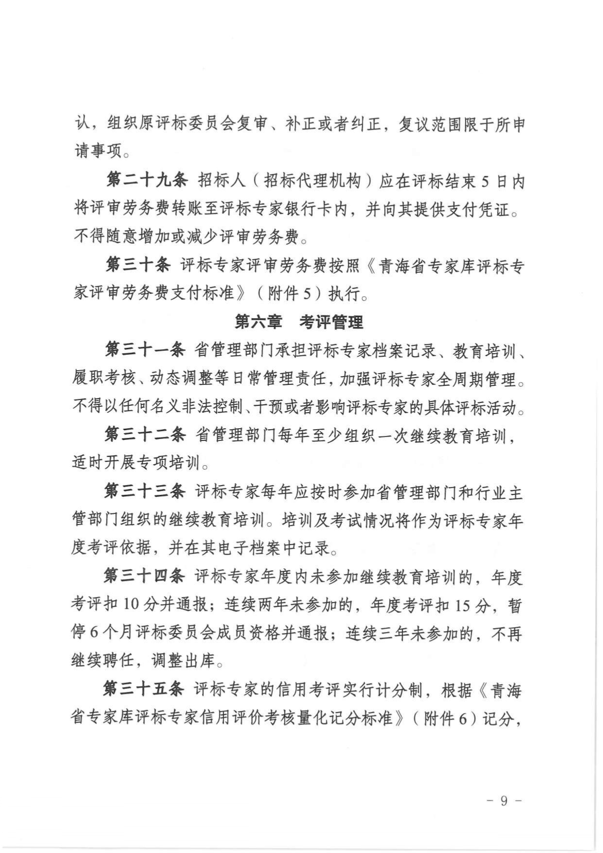
关于印发青海省评标专家和综合评标专家库管理办法的通知
【发布时间】:2025-12-16
阅读次数:
次
【来源】:
附件下载:
青海省评标专家和综合评标专家库管理办法.pdf